南京市疫情转码(南京疫情转点)

zuanqian8 1 2026-03-27 14:12:38

南京黄码怎么变绿码需要几天?

南京黄码转绿码的时间没有固定标准 ,要综合转码原因 、审核进度以及防疫要求来确定,一般在1至7天,部分特殊情况可能更快或需适当延长。转码核心是满足相应防疫条件 ,像完成规定隔离、核酸检测阴性等 ,不同赋码场景对应的转码时长有明显差异 。

南京市疫情转码(南京疫情转点)-第1张图片

南京黄码变绿码的时间并非固定,需根据具体转码原因及审核进度确定,通常需1-7天不等 ,部分情况可能更快或需延长。具体说明如下:转码核心条件黄码转绿码需满足隔离要求完成或核酸检测阴性证明等条件。

总结:南京黄码变绿码的时间,在去过或途经疫情区的情况下,通常需要7天集中或居家隔离并完成每天健康监测后自动转码;而未去过疫情区的情况下 ,则需要通过申诉等方式进行反馈,转码时间则取决于申诉处理的进度 。为了尽快恢复绿码,请务必按照相关要求进行隔离和健康监测 ,或及时、准确地进行申诉 。

南京黄码变绿码需要的时间主要取决于是否去过或途经疫情区:如果去过或途经疫情区:需要实施7天的集中或居家隔离。在这7天期间,每天需要坚持进入健康码页面填写问卷。系统会根据填写的情况和疫情防控的相关要求,进行判断 。如果符合条件 ,健康码会在7天后自动转换为绿码。

南京黄码怎么变绿码需要几天

〖壹〗 、南京黄码转绿码的时间没有固定标准,要综合转码原因 、审核进度以及防疫要求来确定,一般在1至7天 ,部分特殊情况可能更快或需适当延长。转码核心是满足相应防疫条件 ,像完成规定隔离、核酸检测阴性等,不同赋码场景对应的转码时长有明显差异 。

〖贰〗、南京黄码变绿码的时间并非固定,需根据具体转码原因及审核进度确定 ,通常需1-7天不等,部分情况可能更快或需延长。具体说明如下:转码核心条件黄码转绿码需满足隔离要求完成或核酸检测阴性证明等条件。

〖叁〗 、总结:南京黄码变绿码的时间,在去过或途经疫情区的情况下 ,通常需要7天集中或居家隔离并完成每天健康监测后自动转码;而未去过疫情区的情况下,则需要通过申诉等方式进行反馈,转码时间则取决于申诉处理的进度 。为了尽快恢复绿码 ,请务必按照相关要求进行隔离和健康监测,或及时、准确地进行申诉。

〖肆〗、南京黄码变绿码需要的时间主要取决于是否去过或途经疫情区:如果去过或途经疫情区:需要实施7天的集中或居家隔离。在这7天期间,每天需要坚持进入健康码页面填写问卷 。系统会根据填写的情况和疫情防控的相关要求 ,进行判断。如果符合条件,健康码会在7天后自动转换为绿码。

〖伍〗 、南京黄码变绿码的时间取决于具体情况,一般需要7天左右 。以下是具体说明:去过或途经疫情区:需要实施7天集中或居家隔离 。在此期间 ,需每天坚持进入健康码页面填写问卷。系统判断符合条件后 ,健康码会自动转换为绿码。因此,这种情况下,黄码变绿码大约需要7天 。

〖陆〗、尽快进行核酸检测:如果您的苏康码变成了黄码 ,首先不要慌张,最重要的是尽快去做核酸检测。系统后台在检测到您的核酸检测信息后,会在一段时间后自动将您的码转为绿码。联系所在区进行人工转码:如果您在做了核酸检测后 ,码不能立即转绿,但您又急需转码,可以与所在区的相关部门联系 。

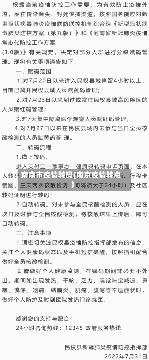
南京市溧水区苏康码黄码人员转码相关事项的通知

为方便居民办理转码 ,减少人员流动和聚集,现就我区“苏康码 ”转码有关事项通告如下:受理对象本通知仅适用于近期与阳性人员有时空伴随被赋黄码的溧水区居民,不包括确诊病例的密切接触者及密接的密接、到过中高风险地区 、重点人群应检未检人员。

黄码人员对所在街道联系方式不明确的 ,可直接询问所在区防控指挥部。温馨提示跟踪健康监测期间的黄码人员,需要到指定的黄码人员专用检测点进行核酸检测 。当前,街道受理苏康码转码的任务量较大 ,且转码涉及初审、提交、再审 、生效多个环节 ,请市民按规办理、耐心等待。

南京苏康码黄码在以下情况下可以转绿码:居家健康监测期满且核酸检测阴性:黄码人员在居家健康监测期满后,已按照相关要求完成多次核酸检测,结果均为阴性 ,取得解除居家健康监测告知书,可申请黄码转绿码。

苏康码黄码申请转码可通过“苏周到”APP完成,安卓和苹果手机操作步骤相同 ,以下以安卓手机为例说明具体流程:点击转码打开“苏周到”主页面,在功能入口中找到并点击“苏康码转码申请 ” 。点击申请转码进入转码申请页面后,在界面中点击“我要申请转码 ”按钮 ,系统将跳转至信息填写环节。

苏康码黄色解除变成绿码的方法如下:常规解除途径自我健康监测与核酸检测:被赋予黄码的人员需进行3天自我健康监测,期间若出现异常情况要及时报告。同时,要到指定机构进行2次核酸检测 ,且两次检测的间隔需大于24小时 。如果这2次核酸检测的结果均为阴性,那么苏康码可自动转为绿码 。

南京市鼓楼区关于苏康码黄码转码有关事项的通告

按照南京市疫情防控工作要求,根据流调溯源情况 ,近期以来鼓楼区部分辖区居民被赋黄码。为方便居民办理转码 ,减少人员流动和聚集,现就我区“苏康码”转码有关事项通告如下:受理对象本通告仅适用于近期以来与阳性人员有时空伴随被赋黄码的鼓楼区居民,不包括确诊病例的密切接触者及密接的密接、到过中高风险地区人员。

黄码人员对所在街道联系方式不明确的 ,可直接询问所在区防控指挥部 。温馨提示跟踪健康监测期间的黄码人员,需要到指定的黄码人员专用检测点进行核酸检测。当前,街道受理苏康码转码的任务量较大 ,且转码涉及初审 、提交 、再审、生效多个环节,请市民按规办理、耐心等待。

江苏“苏康码”变黄码后,市民可通过赋码时间 、申请转码、亲友代办、报告误判等方式恢复绿码 ,同时需遵守黄码人员核酸检测及出行要求 。 具体如下:黄码转绿码的自动规则若黄码人员赋码已满14天,且近7日内完成三次核酸检测且结果均为阴性,系统将自动将其健康码转为绿码。

“黄码 ”转绿职工劳动权益保障 劳动合同保护:企业不得以职工“黄码”居家隔离为由解除或终止劳动合同。复工义务:职工“黄码”转绿后应及时告知企业 ,按要求复工;无正当理由拒不到岗的,企业可依据规章制度处理 。

南京苏康码黄码在以下情况下可以转绿码:居家健康监测期满且核酸检测阴性:黄码人员在居家健康监测期满后,已按照相关要求完成多次核酸检测 ,结果均为阴性 ,取得解除居家健康监测告知书,可申请黄码转绿码。

然后申请转码。在机场逗留时间半小时以内,且未进机场大厅 ,做一次核酸检测,结果为阴性可转码(含全民核酸检测) 。乘交通工具途经机场 、未去过机场的,通过大数据筛查后可转绿码。南京黄码核酸检测点有禄口机场经停史的人员苏康码会转为黄码。

南京玄武区关于苏康码黄码转码有关事项的通告

〖壹〗、根据流调溯源情况 ,对部分市民赋黄码,现将我区“苏康码 ”转码管理相关事项通告如下:受理对象与阳性感染者有时空伴随被赋黄码的玄武区居民,不包括确诊病例的密切接触者及密接的密接、到过中高风险地区人员 。转码条件被赋黄码人员主动向所在社区报备 ,根据短信提醒要求,落实健康监测,非必要不外出 ,完成7天5检 。

〖贰〗 、黄码人员对所在街道联系方式不明确的,可直接询问所在区防控指挥部。温馨提示跟踪健康监测期间的黄码人员,需要到指定的黄码人员专用检测点进行核酸检测。当前 ,街道受理苏康码转码的任务量较大 ,且转码涉及初审、提交、再审 、生效多个环节,请市民按规办理、耐心等待 。

〖叁〗、江苏“苏康码”变黄码后,市民可通过赋码时间 、申请转码 、亲友代办、报告误判等方式恢复绿码 ,同时需遵守黄码人员核酸检测及出行要求。 具体如下:黄码转绿码的自动规则若黄码人员赋码已满14天,且近7日内完成三次核酸检测且结果均为阴性,系统将自动将其健康码转为绿码。

〖肆〗、南京苏康码黄码在以下情况下可以转绿码:居家健康监测期满且核酸检测阴性:黄码人员在居家健康监测期满后 ,已按照相关要求完成多次核酸检测,结果均为阴性,取得解除居家健康监测告知书 ,可申请黄码转绿码 。

南京苏康码黄码转码有关事项南京苏康码黄码转绿码

南京苏康码黄码在以下情况下可以转绿码:居家健康监测期满且核酸检测阴性:黄码人员在居家健康监测期满后,已按照相关要求完成多次核酸检测,结果均为阴性 ,取得解除居家健康监测告知书,可申请黄码转绿码。

转绿码的条件黄码人员在社区的指导下,完成了规范的7天跟踪健康监测或居家健康监测 ,核酸检测均为阴性 ,即可办理黄码转绿码。如果您确认没有到过与阳性检测者有轨迹交叉的场所,可以凭借个人轨迹承诺书 、24小时内核酸检测阴性证明、个人身份证明等材料,向所在社区直接提出转绿码申请 。

南京苏康码黄码申诉变绿码的方法如下:尽快进行核酸检测:如果您的苏康码变成了黄码 ,首先不要慌张,最重要的是尽快去做核酸检测。系统后台在检测到您的核酸检测信息后,会在一段时间后自动将您的码转为绿码。

赋黄码对象 对与阳性检测者有时空伴随的人员进行赋黄码 ,按照“苏康码”黄码进行管理 。黄码转绿码方式 自动转码:被赋予黄码人员需实施3天自我健康监测(发生异常及时报告),并到指定机构进行2次核酸检测(间隔需大于24小时),如结果均为阴性 ,可自动转为绿码。

江苏“苏康码 ”变黄码后,市民可通过赋码时间、申请转码 、亲友代办、报告误判等方式恢复绿码,同时需遵守黄码人员核酸检测及出行要求。 具体如下:黄码转绿码的自动规则若黄码人员赋码已满14天 ,且近7日内完成三次核酸检测且结果均为阴性,系统将自动将其健康码转为绿码 。

上一篇:【安徽广德市疫情街,安徽省广德市疫情政策】
下一篇:常州市疫情行程/常州市疫情行程轨迹查询
相关文章

 发表评论

暂时没有评论,来抢沙发吧~