转转8
  • 首页
  • 娱乐新闻
  • 日常知识
  • 游戏百科
  • 历史长河
  • 电脑常识
首页 电脑常识
  • 近日佛山市疫情/佛山今日疫情实时

    近日佛山市疫情/佛山今日疫情实时

    电脑常识 •2026-03-13

    佛山防控等级 〖壹〗、佛山对外地来佛返佛人员防疫政策如下:国内中高风险地区、全域管理疫情发生地区和发生源头不明本地疫情所在县(市、区)来(返)佛人员:实施14天集中隔离医学观察。这意味着这些人员需要在...

    近日佛山市疫情
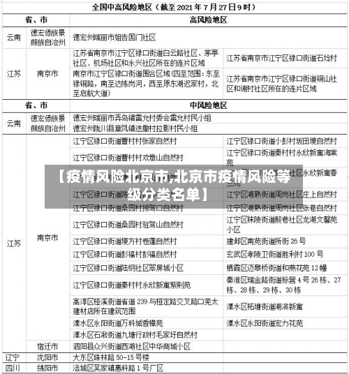
  • 【疫情风险北京市,北京市疫情风险等级分类名单】

    【疫情风险北京市,北京市疫情风险等级分类名单】

    电脑常识 •2026-03-13

    北京市民坚持不去中高风险地区及有病例报告地区旅行或出差 北京市民坚持不去中高风险地区及有病例报告地区旅行或出差,有助于减少疫情的输入和传播,维护社会的稳定和正常运转。例如,避免因疫情爆发导致学校停课、...

    疫情风险北京市
  • 肇庆市春节疫情/肇庆市春节疫情防控政策

    肇庆市春节疫情/肇庆市春节疫情防控政策

    电脑常识 •2026-03-13

    描写疫情下感人的瞬间精选作文5篇 〖壹〗、描写疫情下感人的瞬间精选作文【篇一】 有句话说得好——“哪里有什么岁月静好,不过是有人替你负重前行。〖贰〗、关于疫情中让我感动的人作文篇一 近日,新型肺炎引发...

    肇庆市春节疫情
  • 顺义市疫情最新通告/顺义区疫情最新情况轨迹

    顺义市疫情最新通告/顺义区疫情最新情况轨迹

    电脑常识 •2026-03-13

    北京新增聚集性疫情,12区继续三轮核酸,4区仍居家办公 北京新增一起岳各庄市场相关聚集性疫情,12区(5月16日至18日)继续进行三轮区域核酸筛查,朝阳、海淀、丰台、房山、通州部分区域调整为高风险地区...

    顺义市疫情最新通告
  • 【宝鸡市疫情片,宝鸡疫情防控最新公告】

    【宝鸡市疫情片,宝鸡疫情防控最新公告】

    电脑常识 •2026-03-13

    宝鸡疫情最新消息今天正常上班吗 〖壹〗、题主是否想询问“宝鸡疫情最新消息2022年9月27日正常上班吗”?正常。根据宝鸡市疫情防控局指示,截止到2022年9月27日,宝鸡疫情最新消息显示该市艺术与低风...

    宝鸡市疫情片
  • 南昌市有疫情(南昌市疫情防控指挥部)

    南昌市有疫情(南昌市疫情防控指挥部)

    电脑常识 •2026-03-13

    南昌现在限牌吗 南昌近来不限牌。以下是详细说明:南昌曾有限牌政策:南昌曾实施过机动车牌尾号限行措施,限牌时间从早上7点到晚上9点,星期六日和法定节假日除外。限号日期和车牌尾数对应规则为:星期一尾号1和...

    南昌市有疫情
  • 【朔州市疫情物资,山西省朔州市疫情防控办电话】

    【朔州市疫情物资,山西省朔州市疫情防控办电话】

    电脑常识 •2026-03-13

    山西韵达快递疫情确诊再增11人,收发快递要注意这些 山西太原清徐县韵达快递疫情链确诊人数截至4月15日24时新增至11例,累计确诊11例、无症状感染者59例,未发生社会面扩散。收发快递需注意以下事项:...

    朔州市疫情物资
  • 北京市疫情咋办/北京疫情怎么办

    北京市疫情咋办/北京疫情怎么办

    电脑常识 •2026-03-13

    日本疫情爆发,学校停课,传到中国咋办? 若出现发热、咳嗽等症状,应居家休息并就医,减少传播可能。通过个人防护与国家防控措施的协同,可进一步降低日本疫情传入中国后的传播风险。在入境检疫方面,中国对来自疫...

    北京市疫情咋办
  • 延安市疫情交通(延安疫情防控重要通知)

    延安市疫情交通(延安疫情防控重要通知)

    电脑常识 •2026-03-13

    安徽疾控发布紧急提示! 〖壹〗、安徽疾控发布紧急提示,针对天津等地疫情提出多项防控措施,旨在严防疫情输入和扩散,具体内容如下:积极主动报备 天津旅居史人员:2021年12月15日以来有天津市旅居史的来...

    延安市疫情交通
  • 延吉市疫情静默(延吉疫情防控通知)

    延吉市疫情静默(延吉疫情防控通知)

    电脑常识 •2026-03-13

    12月5号延吉能岀去工作吗 〖壹〗、能出去工作。经查询延吉疫情防控中心可知,2022年12月5日,延吉结束静默,正式解封,因此能出去工作。延吉市,吉林省延边朝鲜族自治州下辖县级市,同时也是自治州首府。...

    延吉市疫情静默
  • 首页
  • 上一页
  • 42
  • 43
  • 44
  • 45
  • 46
  • 47
  • 48
  • 49
  • 50
  • 51
  • 下一页
  • 尾页

最近发表

  • 【平度市肺炎疫情,平度市新冠肺炎疫情】
  • 【怀仁市发布最新疫情,怀仁市最新消息】
  • 【云南普洱市墨江疫情,云南普洱市墨江疫情防控电话】
  • 孝感市县疫情(孝感市最新疫情)
  • 【长葛市疫情中心,长葛防疫情况】
  • 【忻州市疫情路径,忻州市疫情路径分析】
  • 太原市历史疫情(太原市疫情现状)
  • 怀远市疫情最新通知(怀远县新冠肺炎防控指挥部办公室)
  • 合肥市疫情峰值(合肥疫情风险等级调整日期)
  • 【镇江市黄江镇疫情,镇江市黄页电话】

热门文章

  • 【塘沽市最新疫情消息,塘沽状况】2026-02-18
  • 【南通市爆发疫情,南通发现疫情】2026-02-20
  • 铜川市医院疫情/铜川医院有哪些2026-02-18
  • 武隆市疫情最新通报(武隆疫情最新数据消息)2026-02-18
  • 徐州市疫情防疫(徐州市疫情防控中心)2026-02-20
  • 酉阳丁市疫情广播(重庆酉阳丁市新闻)2026-02-18
  • 【长泰市疫情最新通报,长泰县疫情防控】2026-02-18
  • 【廊坊市银行疫情,廊坊银行最新动态】2026-02-18

© 2026 转转8 京ICP备1111040123号-1