转转8
  • 首页
  • 娱乐新闻
  • 日常知识
  • 游戏百科
  • 历史长河
  • 电脑常识
首页 历史长河
  • 中国疫情芜湖市/芜湖市疫情况

    中国疫情芜湖市/芜湖市疫情况

    历史长河 •2026-03-09

    安徽疫情最新通报! 截至2022年3月25日24时,安徽省疫情情况如下:新增确诊病例:1例(芜湖市繁昌区,由无症状感染者转为确诊病例,轻型)。新增无症状感染者:16例,具体分布为:合肥市蜀山区1例 亳...

    中国疫情芜湖市
  • 常州市疫情新增/常州疫情2021

    常州市疫情新增/常州疫情2021

    历史长河 •2026-03-09

    2021年11月江苏疫情是德尔塔病毒吗 〖壹〗、截至2021年11月5日更新,江苏疫情最新情况如下:新增病例情况 11月4日:新增境外输入无症状感染者1例,无新增本土病例。11月3日:新增本土确诊病例...

    常州市疫情新增
  • 翁垟柳市疫情(翁垟属于柳市镇吗)

    翁垟柳市疫情(翁垟属于柳市镇吗)

    历史长河 •2026-03-09

    温州翁垟镇偏僻吗 温州翁垟镇偏僻。翁垟镇是距离海域最近的镇,也是乐清市很偏远的一个小镇。翁垟街道,隶属于浙江省温州市乐清市,地处乐清市南部,东、东南濒乐清湾与洞头区隔湾相望,南、西与柳市镇毗连,北接盐...

    翁垟柳市疫情
  • 【廊防市疫情数据,廊坊疫情防控最新通告】

    【廊防市疫情数据,廊坊疫情防控最新通告】

    历史长河 •2026-03-09

    2021年廊坊市属于疫情什么风险区? 〖壹〗、截止2021年2月22日廊坊市属于疫情低风险区。2021年2月22日起将石家庄藁城区全域调整为低风险地区。全省其他地区均为低风险地区。2021年2月21日...

    廊防市疫情数据
  • 深圳市疫情交警/深圳疫情交通

    深圳市疫情交警/深圳疫情交通

    历史长河 •2026-03-09

    临牌过期上路怎么处罚疫情期间? 〖壹〗、疫情期间临牌过期上路原则上依法处罚,但部分地区可能酌情处理,通常处以罚款200元、记12分,车主应及时办理正式牌照或重新申请临时牌照。具体说明如下:一般处罚规定...

    深圳市疫情交警
  • 今日扬州市疫情/扬州今日的疫情

    今日扬州市疫情/扬州今日的疫情

    历史长河 •2026-03-09

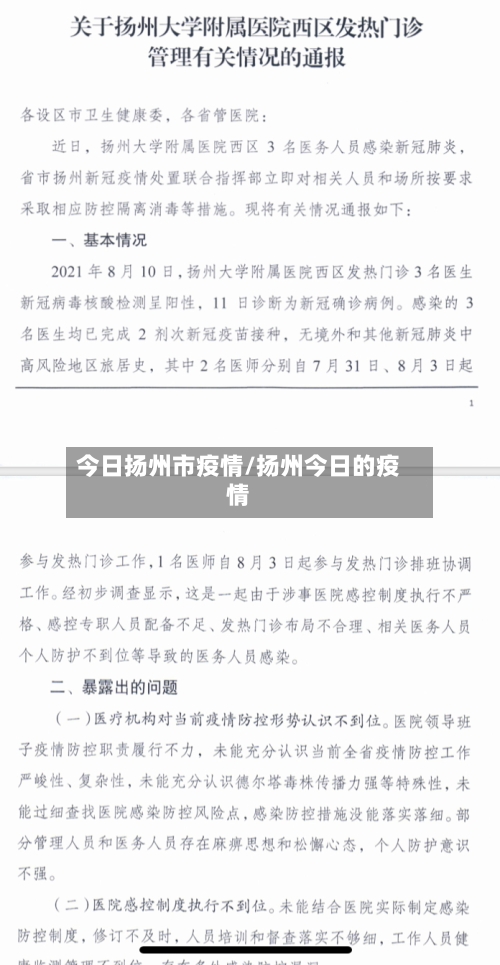
    南京老太跨城打麻将引发扬州疫情,已刑拘! 南京毛老太因涉嫌妨害传染病防治罪被刑拘,其擅自离管控区、隐瞒行程的行为符合该罪构成要件,可能面临三年以下有期徒刑或拘役,后果特别严重的处三年以上七年以下有期徒...

    今日扬州市疫情
  • 什邡市疫情动态/什邡新冠疫情最新消息今天

    什邡市疫情动态/什邡新冠疫情最新消息今天

    历史长河 •2026-03-09

    什邡疫情严重吗 〖壹〗、不严重。截止到2022年10月25日,什邡市属于常态化防控区域,在什邡市防疫规定中显示:该地区疫情不严重,居民可以正常外出,居民要服从疫情防控中心的安排。〖贰〗、要。通过查询相...

    什邡市疫情动态
  • 教师疫情不让出市(疫情期间教师不能离开本市)

    教师疫情不让出市(疫情期间教师不能离开本市)

    历史长河 •2026-03-09

    开学前出市能正常复学吗 开学前出市能正常复学吗 这个要看具体情况,各个学校的规定不一样,所以是否能正常复学要询问各个学校。为了更好的防控疫情,大多数学校规定,开学前14天是不能外出的,比较好不要出省出...

    教师疫情不让出市
  • 赤峰市疫情投诉/赤峰市疫情投诉热线

    赤峰市疫情投诉/赤峰市疫情投诉热线

    历史长河 •2026-03-09

    刚刚!赤峰发布最新通告,关系所有人! 〖壹〗、幼儿园、中小学、大中专院校等校园内值守人员、清洁人员、食堂工作人员等服务人员及幼儿园老师。15人以上会议的参会人员及保障人员。〖贰〗、月10日)上午9点1...

    赤峰市疫情投诉
  • 【东安石期市疫情,东安肺炎疫情最新情况】

    【东安石期市疫情,东安肺炎疫情最新情况】

    历史长河 •2026-03-09

    永州市东安县石期市镇地理位置如何? 〖壹〗、石期市镇位于东安、冷水滩、零陵三县区交界处,207国道穿境而过,湘江蜿蜒迂回,由北向南径流。石期市镇因地处多石而弯曲的河边,明代又设驿站于此而得名。“碕”同...

    东安石期市疫情
  • 首页
  • 上一页
  • 84
  • 85
  • 86
  • 87
  • 88
  • 89
  • 90
  • 91
  • 92
  • 93
  • 下一页
  • 尾页

最近发表

  • 【马宁市最新疫情,马疫情最新情况】
  • 衡水市辛集疫情(衡水市辛集疫情最新情况)
  • 【曲阜市疫情寻人,曲阜市疫情寻人电话】
  • 宿迁市疫情语音/宿迁疫情询问
  • 【齐市夜市疫情开门,齐市夜市开到几月份结束】
  • 滦州市疫情活动轨迹(滦州市新型冠状病毒病例)
  • 明光市柳巷疫情(明光市柳巷疫情最新情况)
  • 萍乡市疫情期(萍乡疫情告示)
  • 【盘锦市疫情通报,盘锦疫情最新2021文件】
  • 芜湖市疫情赌博/芜湖最新公告疫情棋牌室

热门文章

  • 【塘沽市最新疫情消息,塘沽状况】2026-02-18
  • 【南通市爆发疫情,南通发现疫情】2026-02-20
  • 铜川市医院疫情/铜川医院有哪些2026-02-18
  • 酉阳丁市疫情广播(重庆酉阳丁市新闻)2026-02-18
  • 武隆市疫情最新通报(武隆疫情最新数据消息)2026-02-18
  • 徐州市疫情防疫(徐州市疫情防控中心)2026-02-20
  • 【长泰市疫情最新通报,长泰县疫情防控】2026-02-18
  • 【廊坊市银行疫情,廊坊银行最新动态】2026-02-18

© 2026 转转8 京ICP备1111040123号-1