转转8
  • 首页
  • 娱乐新闻
  • 日常知识
  • 游戏百科
  • 历史长河
  • 电脑常识
首页 游戏百科
  • 汉中市疫情开学(汉中市开学推迟吗)

    汉中市疫情开学(汉中市开学推迟吗)

    游戏百科 •2026-03-18

    汉中市全部解封了吗 〖壹〗、解封了。截至到2022年11月11日,通过查询汉中市疫情防空系统显示,汉中市全部解封了,汉中地区只是解封,但风险等级依旧属于中高风险地区。行程码使用人群数太多,导致更新不及...

    汉中市疫情开学
  • 绍兴市疫情新增(绍兴市疫情情况)

    绍兴市疫情新增(绍兴市疫情情况)

    游戏百科 •2026-03-18

    本土新增80!浙江三地感染病例均为德尔塔变异株;“防疫部门”查核酸... 〖壹〗、省疾病预防控制中心副主任蒋健敏:近来我省绍兴、宁波、杭州发生了本地病例,我们对病毒都进行了全基因组的测序,三地病毒都属...

    绍兴市疫情新增
  • 【滨州市周边疫情,滨州疫情实时动态】

    【滨州市周边疫情,滨州疫情实时动态】

    游戏百科 •2026-03-18

    3月11日滨州滨城区发现2例确诊病例3月11日滨州滨城区发现2例确诊病例了... 〖壹〗、月11日滨州滨城区发现2例确诊病例2022年3月11日,滨州市滨城区疾控中心报告2例新冠病毒核酸检测阳性感染者...

    滨州市周边疫情
  • 东莞市最大疫情(东莞市最近疫情)

    东莞市最大疫情(东莞市最近疫情)

    游戏百科 •2026-03-18

    2021年12月28日东莞市新冠肺炎疫情情况 〖壹〗、021年12月28日通报的是12月27日0—24时东莞市新冠肺炎疫情情况,当日东莞本土确诊病例零新增,新增境外输入无症状感染者1例,具体情况如下:...

    东莞市最大疫情
  • 酒泉市疫情登记/酒泉市疫情登记电话

    酒泉市疫情登记/酒泉市疫情登记电话

    游戏百科 •2026-03-18

    甘肃省酒泉市的疫情怎么样了 控制为低风险地区。截止2022年8月19日15时,甘肃酒泉疫情消息实时数据,8月19日甘肃酒泉疫情最新确诊数感染人数为零,无新增感染人员,是低风险地区,但是出行还是要做好防...

    酒泉市疫情登记
  • 【南充市疫情通知,南充市疫情防控公告】

    【南充市疫情通知,南充市疫情防控公告】

    游戏百科 •2026-03-18

    南充市应对新型冠状病毒感染肺炎疫情应急指挥部公告 总体形势与目标当前世界国内疫情防控形势严峻,奥密克戎毒株传染性增强、传播速度加快,全国疫情多点爆发。公告旨在加强2022年元旦、春节期间“外防输入”工...

    南充市疫情通知
  • 邓州市疫情封路(邓州市疫情怎么样)

    邓州市疫情封路(邓州市疫情怎么样)

    游戏百科 •2026-03-18

    邓县疫情严重吗 〖壹〗、不严重。邓州县,由河南省直管,南阳市代管,是国务院确定的丹江口库区区域中心城市,截止于2022年11月12日邓州县的疫情处于常态化防控管理状态,是不严重的,没有疫情出现。202...

    邓州市疫情封路
  • 哈尔滨市疫情巡查/哈尔滨疫情督导组电话

    哈尔滨市疫情巡查/哈尔滨疫情督导组电话

    游戏百科 •2026-03-18

    哈尔滨11家药店被曝光停业整顿 〖壹〗、综上所述,哈尔滨市场监督管理局对11家药店的曝光和停业整顿行动,旨在强调疫情防控的严肃性和重要性。各商家要引以为戒,加强疫情防控措施的执行力度,共同维护公共卫生...

    哈尔滨市疫情巡查
  • 东升市最新疫情情况(东升疫情防控中心电话)

    东升市最新疫情情况(东升疫情防控中心电话)

    游戏百科 •2026-03-18

    ”谣言“不断:上海劝外地人返乡?第一批已抵达太原机场?回应来了... 〖壹〗、关于“上海劝外地人返乡”及“第一批已抵达太原机场”等谣言的回应如下:上海并未劝外地人返乡上海发布明确回应:上海并没有让来沪...

    东升市最新疫情情况
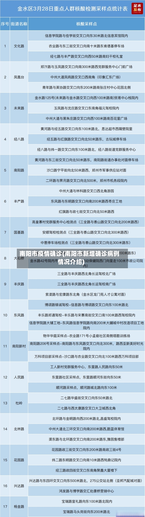
  • 南阳市疫情确诊(南阳市新增确诊病例情况介绍)

    南阳市疫情确诊(南阳市新增确诊病例情况介绍)

    游戏百科 •2026-03-18

    南阳市疫情怎么样了 南阳最新疫情动态,本土、无症状、确诊全部清零南阳疫情或获得完胜,今日数据全部为零。连续6天无新增,现有确诊也已治愈清零,这是“完胜”了。南阳和信阳在疫情中成为前线,主要与以下因素有...

    南阳市疫情确诊
  • 首页
  • 上一页
  • 1
  • 2
  • 3
  • 4
  • 5
  • 6
  • 7
  • 8
  • 9
  • 10
  • 下一页
  • 尾页

最近发表

  • 2021邓州市疫情/邓州市新冠肺炎疫情
  • 【宜昌市葛洲坝疫情,宜昌市接管葛洲坝城区】
  • 【嵊州市水产疫情,嵊州市新型冠状病毒疫情】
  • 信阳市无疫情(信阳无症状感染者最新)
  • 疫情风险延安市/疫情风险延安市最新消息
  • 【汉中市小学疫情,汉中新增学校】
  • 湛江市疫情学校(湛江市疫情学校开学时间)
  • 【德阳市警校疫情,德阳警校学校照片】
  • 【包头市疫情补贴,包头疫情期间失业补助金领取条件】
  • 石狮市疫情造谣/石狮市疫情防控

热门文章

  • 【塘沽市最新疫情消息,塘沽状况】2026-02-18
  • 【南通市爆发疫情,南通发现疫情】2026-02-20
  • 武隆市疫情最新通报(武隆疫情最新数据消息)2026-02-18
  • 铜川市医院疫情/铜川医院有哪些2026-02-18
  • 酉阳丁市疫情广播(重庆酉阳丁市新闻)2026-02-18
  • 徐州市疫情防疫(徐州市疫情防控中心)2026-02-20
  • 【长泰市疫情最新通报,长泰县疫情防控】2026-02-18
  • 【廊坊市银行疫情,廊坊银行最新动态】2026-02-18

© 2026 转转8 京ICP备1111040123号-1